Instance Verification Kit (IVK)
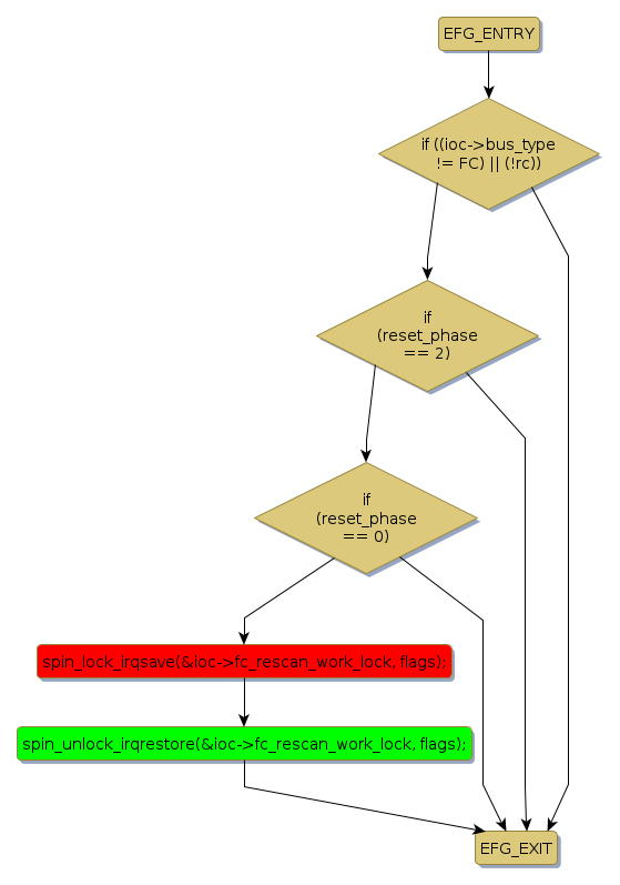
spin lock @ [39790+52+/linux-3.19-rc1/drivers/message/fusion/mptfc.c]
Instance Signature: fc_rescan_work_lock
|
The Matching Pair Graph:
|
|
Function Name
|
Control Flow Graph (CFG)
|
Events Flow Graph (EFG)
|
Source Correspondence
|
|
mptfc_ioc_reset
|
|
|
[39014+15+/linux-3.19-rc1/drivers/message/fusion/mptfc.c]
|